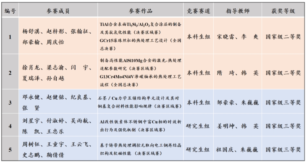
材院网讯(通讯员 焦子钦)2023年7月15-16日,由中国机械工程学会主办,中国机械工程学会热处理分会和江苏科技大学承办的“2023中国大学生机械工程创新创意大赛—材料热处理创新创业赛”在江苏镇江落下帷幕。该赛事自今年2月启动报名以来,得到全国有关院校的积极响应和大力支持,共收到参赛作品1118件,其中本科生647件,研究生471件,报名人数达4693名,参赛作品数和报名人数均达到历史新高。经过初赛、决赛区域赛、总决赛层层评选,以及赛项专家委员会和赛项执委会复核,我院共有3支本科生队伍和2支研究生队伍的作品入围决赛区域赛,其中2支本科生队伍成功入围全国总决赛。经过激烈角逐,我校参赛队伍最终获得二等奖2项、三等奖3项,具体获奖名单如下:

中国大学生机械工程创新创意大赛—材料热处理创新创业赛作为材料领域的专业赛事,是一项面向高校材料科学与工程及相关专业在校生的全国性竞赛活动,是高校培养优秀工程技术人才和创新性人才、为行业储备后备力量、为我国制造强国战略提供智力支撑的优质平台。该项赛事始办于2015年,已经连续4年被列入《全国普通高校学科竞赛排行榜》,受到高校和行业的普遍关注。

参加全国总决赛的师生比赛现场合影

金属材料工程专业2020级本科参赛队伍答辩现场

材料成型及控制工程专业2020级本科参赛队伍答辩现场
学校高度重视对学生创新创业能力和实践能力的培养,以各类学科竞赛为载体,切实提高创新型人才的培养质量。在学校营造的浓厚氛围中,yl6809永利官网集团不断强化学生的创新创业意识和工程实践能力,积极为学生提供科研创新平台和学科竞赛平台,不断提高教师队伍水平,创新人才培养模式,在实践育人方面成效显著。
(审稿人 张学忠 万杨)